华二附初深化新时代学校体育工作高质量发展工作方案
作者:王松松时间:2026-03-13 13:37:00浏览:96 次

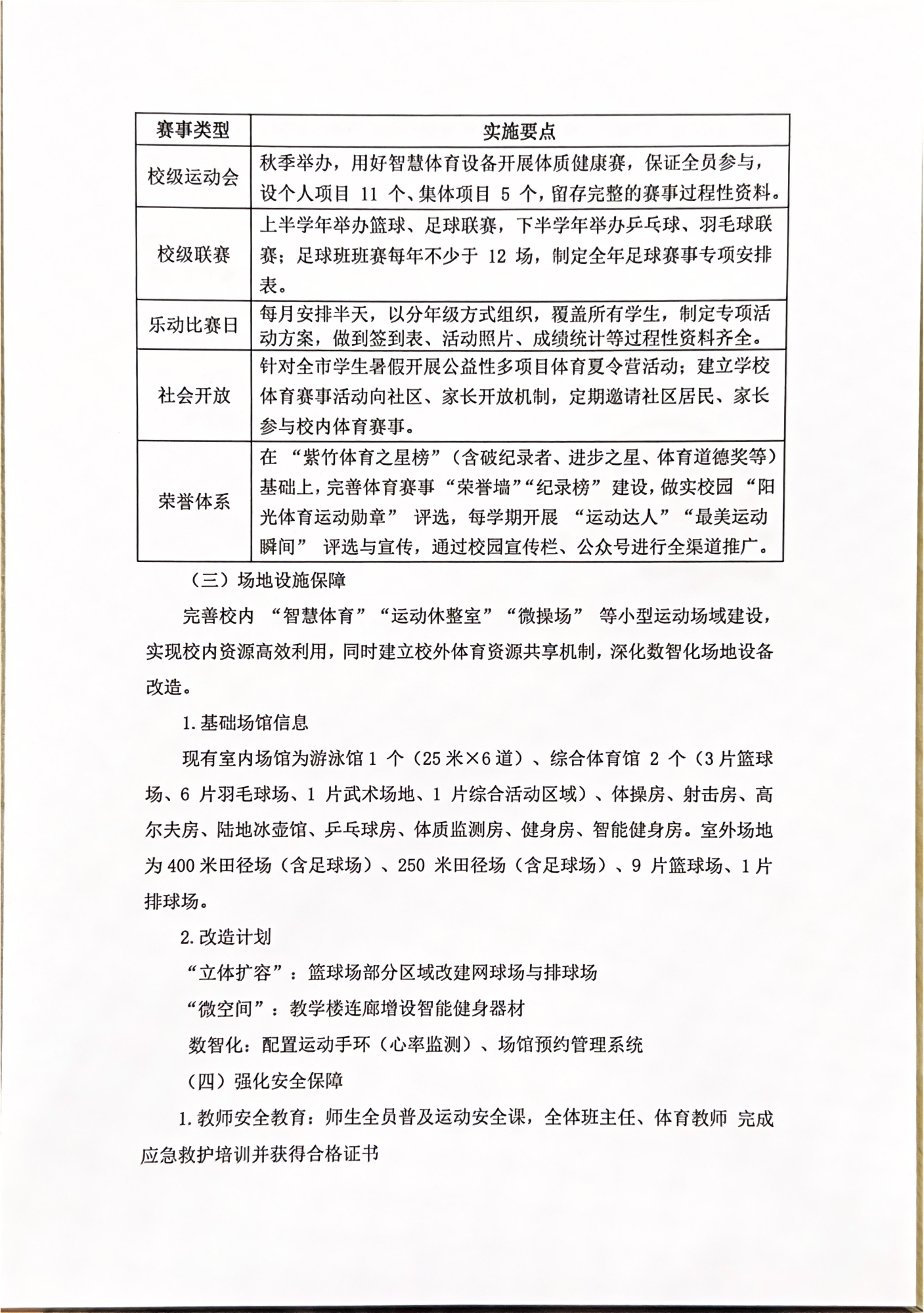
华二附初深化新时代学校体育工作高质量发展工作方案-副本_1.jpg华二附初深化新时代学校体育工作高质量发展工作方案-副本_2.jpg华二附初深化新时代学校体育工作高质量发展工作方案-副本_3.jpg华二附初深化新时代学校体育工作高质量发展工作方案-副本_4.jpg

最新新闻